


A tool to help current and incoming college students understand budgeting and goal-setting fundamentals for success in college and beyond.
A tool to help current and incoming college students understand budgeting and goal-setting fundamentals for success in college and beyond.



Project Overview
Fundify's Background Story
Fundify's Background Story
I never fully understood the importance of saving money at a young age. Learning about the value of money isn’t often taught in depth, it’s sometimes touched upon briefly.
My inspiration in learning how to save money came from friends and my family. When I was adjusting to high school and college, I didn’t understand how hard it would be to save money, or how important understanding the fundamentals would be when you got older.
My final project focuses on developing issues I've dealt with as a student who lived on campus. Research indicates that more than 40 percent of students are still not equipped with adequate financial literacy knowledge and skills. EBSCO
Here comes the most important question:
How can I help students understand and learn the fundamentals of budgeting and goal setting before a problem arises?
I never fully understood the importance of saving money at a young age. Learning about the value of money isn’t often taught in depth, it’s sometimes touched upon briefly.
My inspiration in learning how to save money came from friends and my family. When I was adjusting to high school and college, I didn’t understand how hard it would be to save money, or how important understanding the fundamentals would be when you got older.
My final project focuses on developing issues I've dealt with as a student who lived on campus. Research indicates that more than 40 percent of students are still not equipped with adequate financial literacy knowledge and skills. EBSCO
Here comes the most important question:
How can I help students understand and learn the fundamentals of budgeting and goal setting before a problem arises?
I never fully understood the importance of saving money at a young age. Learning about the value of money isn’t often taught in depth, it’s sometimes touched upon briefly.
My inspiration in learning how to save money came from friends and my family. When I was adjusting to high school and college, I didn’t understand how hard it would be to save money, or how important understanding the fundamentals would be when you got older.
My final project focuses on developing issues I've dealt with as a student who lived on campus. Research indicates that more than 40 percent of students are still not equipped with adequate financial literacy knowledge and skills. EBSCO
Here comes the most important question:
How can I help students understand and learn the fundamentals of budgeting and goal setting before a problem arises?
Timeline
Timeline
Timeline
August 2023 - May 2024
August 2023 - May 2024
August 2023 - May 2024
Team Members
Team Members
Team Members
Manuela Mensah
Manuela Mensah
Manuela Mensah
Role
Role
Role
UI/UX Designer
User Experience Researcher
UI/UX Designer
User Experience Researcher
UI/UX Designer
User Experience Researcher
Tools
Tools
Tools
Figma
Photoshop
Illustrator
InDesign
Figma
Photoshop
Illustrator
InDesign
Figma
Photoshop
Illustrator
InDesign
The importance & what we wanted to achieve:
The importance & what we wanted to achieve:
Problem Statement & Objectives
Problem Statement & Objectives
the discovery
the discovery
the discovery
The Problem
The Problem
The Problem
College students aren’t being taught or informed about financial literacy. Students look into learning about the importance of financing when a problem arises.
This results in students not knowing or understanding the basic financial skills to succeed in college and prepare themselves afterward.
College students aren’t being taught or informed about financial literacy. Students look into learning about the importance of financing when a problem arises.
This results in students not knowing or understanding the basic financial skills to succeed in college and prepare themselves afterward.
College students aren’t being taught or informed about financial literacy. Students look into learning about the importance of financing when a problem arises.
This results in students not knowing or understanding the basic financial skills to succeed in college and prepare themselves afterward.
Key focus
Key focus
Key focus
Project Goals
Project Goals
Project Goals
Designing a educational tool for current and incoming students
Enhance students financial knowledge and skills
Make the application fun but informative!
Designing a educational tool for current and incoming students
Enhance students financial knowledge and skills
Make the application fun but informative!
Designing a educational tool for current and incoming students
Enhance students financial knowledge and skills
Make the application fun but informative!
The Solution
The Solution
What is Fundify?
What is Fundify?
What is Fundify?
A mobile application designed for college, and incoming students aiming to educate them on financial responsibility and saving strategies.
The app provides organizational tools such as goal-setting and budgeting features to help support students future success beyond their collegiate year.
A mobile application designed for college, and incoming students aiming to educate them on financial responsibility and saving strategies.
The app provides organizational tools such as goal-setting and budgeting features to help support students future success beyond their collegiate year.
Achieving Success for Fundify
Achieving Success for Fundify
Achieving Success for Fundify
Fundify’s Design Process
Fundify’s Design Process
Fundify’s Design Process
If you'd like to navigate to a specific section, please click one of the boxes below:
If you'd like to navigate to a specific section, please click one of the boxes below:
Data Overview - Research
Data Overview - Research
How'd we first discover the problem?
How'd we first discover the problem?
How'd we first discover the problem?
The first task was to gather topics of interest that fell into a category of being Disrupting, Optimizing, Expressing, Connecting or Empowering. These categories allowed me to understand the impact the product I wanted to create will have.
The first task was to gather topics of interest that fell into a category of being Disrupting, Optimizing, Expressing, Connecting or Empowering. These categories allowed me to understand the impact the product I wanted to create will have.


Reduce concert ticket purchase stress.


Teach college students the importance of budgeting.


Help students prioritize their mental health.
RESEARCH
RESEARCH
The first topic I chose was 'discovering the financial impact college payments have on students' mental health'.
I gathered and analyzed data to focus and refine my initial problem.
The first topic I chose was 'discovering the financial impact college payments have on students' mental health'.
I gathered and analyzed data to focus and refine my initial problem.
The first topic I chose was 'discovering the financial impact college payments have on students' mental health'.
I gathered and analyzed data to focus and refine my initial problem.
research - data overview
research - data overview
research - data overview
Survey Data - Financial Impact on Mental Health
Survey Data - Financial Impact on Mental Health
Survey Data - Financial Impact on Mental Health
When approaching the creation of surveys I wanted to focus and better understand students’ current knowledge on finances and their interest in improving it.
From 54 Responses, the data revealed a disinterest in seeking out existing financial apps to help them improve their current budgeting skills. The question I asked myself after was why?
Students found learning about finances to be boring and uninteresting and they saw this as something to worry and learn about later on in life.
When approaching the creation of surveys I wanted to focus and better understand students’ current knowledge on finances and their interest in improving it.
From 54 Responses, the data revealed a disinterest in seeking out existing financial apps to help them improve their current budgeting skills. The question I asked myself after was why?
Students found learning about finances to be boring and uninteresting and they saw this as something to worry and learn about later on in life.
When approaching the creation of surveys I wanted to focus and better understand students’ current knowledge on finances and their interest in improving it.
From 54 Responses, the data revealed a disinterest in seeking out existing financial apps to help them improve their current budgeting skills. The question I asked myself after was why?
Students found learning about finances to be boring and uninteresting and they saw this as something to worry and learn about later on in life.
58.1%
58.1%
of students Strongly Disagreed in seeking out different apps and resources to improve their budgeting skills
60.5%
60.5%
of students Strongly Agreed that increasing their knowledge about budgeting could help improve their money management
Neutral
Neutral
Neutral
Agree
Agree
Agree
Disagree
Disagree
Disagree
Strongly Agree
Strongly Agree
Strongly Agree
Strongly Disagree
Strongly Disagree
Strongly Disagree
research - interviews
research - interviews
research - interviews
Interview Feedback:
Interview Feedback:
Interview Feedback:
When conducting interviews I wanted to focus on understanding what features would influence students to utilize a technological tool. From the 6 interviews, I wanted to focus on getting a better understanding of their current knowledge on financial literacy and if they've ever looked into ways to improve their knowledge.
When conducting interviews I wanted to focus on understanding what features would influence students to utilize a technological tool. From the 6 interviews, I wanted to focus on getting a better understanding of their current knowledge on financial literacy and if they've ever looked into ways to improve their knowledge.
When conducting interviews I wanted to focus on understanding what features would influence students to utilize a technological tool. From the 6 interviews, I wanted to focus on getting a better understanding of their current knowledge on financial literacy and if they've ever looked into ways to improve their knowledge.
My Findings:
My Findings:
My Findings:
Only two out of the six students had some form of strategies they follow and budgeting knowledge.
Only two out of the six students had some form of strategies they follow and budgeting knowledge.
Only two out of the six students had some form of strategies they follow and budgeting knowledge.
Student 1
"I don't keep track of my money. I check to see if I have enough money to pay for school and I do whatever with the rest of my money. "
"I don't keep track of my money. I check to see if I have enough money to pay for school and I do whatever with the rest of my money. "
"I don't keep track of my money. I check to see if I have enough money to pay for school and I do whatever with the rest of my money. "
Student 2
I have a hard time budgeting the money, but I haven't looked into resources to help me out.
I have a hard time budgeting the money, but I haven't looked into resources to help me out.
I have a hard time budgeting the money, but I haven't looked into resources to help me out.
RESEARCH
After conducting interviews and surveys, I refined the proposed solution and the problem statement.
After conducting interviews and surveys, I refined the proposed solution and the problem statement.
RESEARCH
RESEARCH
The Proposed Solution
The Proposed Solution
The Proposed Solution
Designing a mobile application, Fundify. An easily accessible application that focuses on monitoring students' finances which includes income and expenses.
Designing a mobile application, Fundify. An easily accessible application that focuses on monitoring students' finances which includes income and expenses.
Designing a mobile application, Fundify. An easily accessible application that focuses on monitoring students' finances which includes income and expenses.
Users can set up financial goals, keep track of upcoming payments, and receive timely reminders for upcoming purchases.
This application will help provide students with tips regarding their current financial status.
Our main goal is to help provide students with a convenient and practical tool for them to learn and manage their financial responsibilities effectively while also incorporating a list of resources to further understand and learn more information.
Users can set up financial goals, keep track of upcoming payments, and receive timely reminders for upcoming purchases.
This application will help provide students with tips regarding their current financial status.
Our main goal is to help provide students with a convenient and practical tool for them to learn and manage their financial responsibilities effectively while also incorporating a list of resources to further understand and learn more information.
Users can set up financial goals, keep track of upcoming payments, and receive timely reminders for upcoming purchases.
This application will help provide students with tips regarding their current financial status.
Our main goal is to help provide students with a convenient and practical tool for them to learn and manage their financial responsibilities effectively while also incorporating a list of resources to further understand and learn more information.
Research - target audience
Research - target audience
Research - target audience
Our Potential Users
Our Potential Users
Our Potential Users
After conducting interviews and surveys, I discovered my top three users: New Budgeters, Intermediate Budgeters, and Advanced Budgeters.
The three represent college students who are either unfamiliar with budgeting and have no care for it, a student who has some form of knowledge for budgeting, and a student who is familiar with with the budgeting scene.
After conducting interviews and surveys, I discovered my top three users: New Budgeters, Intermediate Budgeters, and Advanced Budgeters.
The three represent college students who are either unfamiliar with budgeting and have no care for it, a student who has some form of knowledge for budgeting, and a student who is familiar with with the budgeting scene.
After conducting interviews and surveys, I discovered my top three users: New Budgeters, Intermediate Budgeters, and Advanced Budgeters.
The three represent college students who are either unfamiliar with budgeting and have no care for it, a student who has some form of knowledge for budgeting, and a student who is familiar with with the budgeting scene.


New Budgeter
New Budgeter
Students completely new to budgeting, with minor knowledge about financial literacy
Students completely new to budgeting, with minor knowledge about financial literacy


Intermediate Budgeter
Intermediate Budgeter
Students with some form of knowledge on goal setting and creating budgets.
Students with some form of knowledge on goal setting and creating budgets.


Advanced Budgeters
Advanced Budgeters
Students who are familiar with financial literacy but still want to keep track of everything
Students who are familiar with financial literacy but still want to keep track of everything
research - WHO IS FUNDIFY FOR?
research - WHO IS FUNDIFY FOR?
research - WHO IS FUNDIFY FOR?
Personas
Personas
Personas
When creating Fundify, I focused on Sophia the New Budgeter and Leo the Unknown Budgeter. Both students know about budgeting but they don't care for it.
From surveys and interviews I discovered only a few amount of students had a budget or financial literacy knowledge. I wanted the walkthrough of the application to focus on a student who is new to budgeting.
When creating Fundify, I focused on Sophia the New Budgeter and Leo the Unknown Budgeter. Both students know about budgeting but they don't care for it.
From surveys and interviews I discovered only a few amount of students had a budget or financial literacy knowledge. I wanted the walkthrough of the application to focus on a student who is new to budgeting.
FINALIZING MY SOLUTION - Research
FINALIZING MY SOLUTION - Research
Designing a mobile application for current college students and incoming students to understand the fundamentals of budgeting and goal-setting.
Designing a mobile application for current college students and incoming students to understand the fundamentals of budgeting and goal-setting.
research - Competition
research - Competition
research - Competition
Competitive Analysis
Competitive Analysis
Competitive Analysis
I analyzed current applications core features and weaknesses. I wanted to discover what current users liked and disliked about them and sought to see if college students have used them before.
I analyzed current applications core features and weaknesses. I wanted to discover what current users liked and disliked about them and sought to see if college students have used them before.
I analyzed current applications core features and weaknesses. I wanted to discover what current users liked and disliked about them and sought to see if college students have used them before.



UI WORKFLOW
UI WORKFLOW
Understanding and developing the UI Workflow
Understanding and developing the UI Workflow
Design process - key chapters
Design process - key chapters
Design process - key chapters
Identifying important chapters and key features
Identifying important chapters and key features
Identifying important chapters and key features
I analyzed current applications core features and weaknesses. I wanted to discover what current users liked and disliked about them and sought to see if college students have used them before.
I analyzed current applications core features and weaknesses. I wanted to discover what current users liked and disliked about them and sought to see if college students have used them before.
I analyzed current applications core features and weaknesses. I wanted to discover what current users liked and disliked about them and sought to see if college students have used them before.






design process - information architecture
design process - information architecture
design process - information architecture
Information Architecture - Create a Budget & Goal
Information Architecture - Create a Budget & Goal
Information Architecture - Create a Budget & Goal
The Information Architecture explained the user requirements and workflow when using the application. These were different features a user would and can access when creating a budget in fundify or creating a budget.
The Information Architecture explained the user requirements and workflow when using the application. These were different features a user would and can access when creating a budget in fundify or creating a budget.



design process - USER FLOW
design process - USER FLOW
design process - USER FLOW
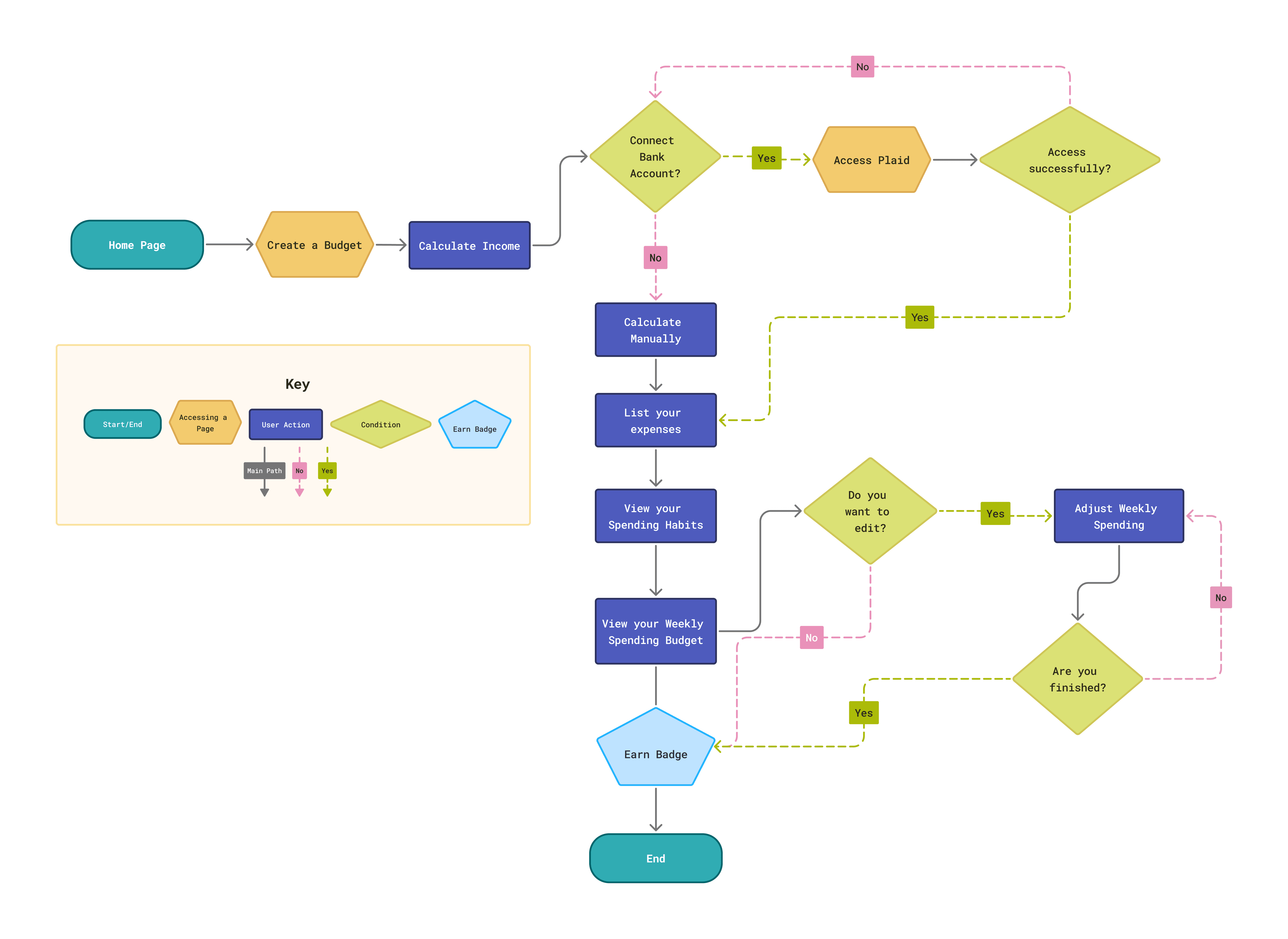
User Flow - Create a Budget
User Flow - Create a Budget
User Flow - Create a Budget
Create a Budget is one of the most important features. It allows users to analyze their spending habits and income to create a personalized weekly budget.
Create a Budget is one of the most important features. It allows users to analyze their spending habits and income to create a personalized weekly budget.
Create a Budget is one of the most important features. It allows users to analyze their spending habits and income to create a personalized weekly budget.
Below shows how a user would access the onboarding process for Create a Budget. Once completed they're able to earn and add a badge to their collection.
Below shows how a user would access the onboarding process for Create a Budget. Once completed they're able to earn and add a badge to their collection.
Below shows how a user would access the onboarding process for Create a Budget. Once completed they're able to earn and add a badge to their collection.



design process - sitemap
design process - sitemap
design process - sitemap
Site Map Development
Site Map Development
Site Map Development
The sitemap allowed me to understand the main pages Fundify has to offer and the features a user would come across when using the application.
The sitemap allowed me to understand the main pages Fundify has to offer and the features a user would come across when using the application.
The sitemap allowed me to understand the main pages Fundify has to offer and the features a user would come across when using the application.



design process - sketches
design process - sketches
design process - sketches
Initial Design Ideas
Initial Design Ideas
Initial Design Ideas
Fundify underwent plentiful design iterations to achieve it’s final design. The sketches focused heavily on different features students would utilize or would look for in a budgeting application based on survey results.
Fundify underwent plentiful design iterations to achieve it’s final design. The sketches focused heavily on different features students would utilize or would look for in a budgeting application based on survey results.
Fundify underwent plentiful design iterations to achieve it’s final design. The sketches focused heavily on different features students would utilize or would look for in a budgeting application based on survey results.































design process - Grayscale Wireframes
design process - Grayscale Wireframes
design process - Grayscale Wireframes
Grayscale Wireframes
Grayscale Wireframes
Grayscale Wireframes
When transforming my sketches into grayscale wireframes, I looked at what would work with an application like the one I'm building. I asked college students for their opinions and wanted to see if the pages and features made sense to them.
When transforming my sketches into grayscale wireframes, I looked at what would work with an application like the one I'm building. I asked college students for their opinions and wanted to see if the pages and features made sense to them.
When transforming my sketches into grayscale wireframes, I looked at what would work with an application like the one I'm building. I asked college students for their opinions and wanted to see if the pages and features made sense to them.



























Iteration - user testing
Iteration - user testing
Iteration - user testing
Usability Testing — Mid Fidelity & Hi-Fidelity
Usability Testing — Mid Fidelity & Hi-Fidelity
Usability Testing — Mid Fidelity & Hi-Fidelity
When conducting user testing I made sure to keep track of issues students dealt with in the Mid-Fidelity and the Hi-Fidelity. I wanted the process to be smooth and easy for them.
Are users able to access the onboarding without any problems?
Is Create a Budget Helpful?
Do they like the badges?
When conducting user testing I made sure to keep track of issues students dealt with in the Mid-Fidelity and the Hi-Fidelity. I wanted the process to be smooth and easy for them.
Are users able to access the onboarding without any problems?
Is Create a Budget Helpful?
Do they like the badges?
When conducting user testing I made sure to keep track of issues students dealt with in the Mid-Fidelity and the Hi-Fidelity. I wanted the process to be smooth and easy for them.
Are users able to access the onboarding without any problems?
Is Create a Budget Helpful?
Do they like the badges?












UI WORKFLOW
UI WORKFLOW
Walkthrough of Fundify — Hi-Fidelity
Walkthrough of Fundify — Hi-Fidelity
Hi-Fidelity Wireframes
Hi-Fidelity Wireframes
Hi-Fidelity Wireframes
Accessing Fundify
Accessing Fundify
Accessing Fundify
Users are able to sign up regularly for a Fundify account.
They can choose whether they are a Beginner, Intermediate or Advanced Budgeter.
Users can choose a color for their sprite character to help them along their journey
Users are able to sign up regularly for a Fundify account.
They can choose whether they are a Beginner, Intermediate or Advanced Budgeter.
Users can choose a color for their sprite character to help them along their journey
Users are able to sign up regularly for a Fundify account.
They can choose whether they are a Beginner, Intermediate or Advanced Budgeter.
Users can choose a color for their sprite character to help them along their journey
Hi-Fidelity Wireframes
Hi-Fidelity Wireframes
Hi-Fidelity Wireframes
Create a Goal
Create a Goal
Create a Goal
Goals are created and ensured to help users stay motivated to complete and earn badges.
Goals are created and ensured to help users stay motivated to complete and earn badges.
Goals are created and ensured to help users stay motivated to complete and earn badges.
Hi-Fidelity Wireframes
Hi-Fidelity Wireframes
Hi-Fidelity Wireframes
Tips & Tricks
Tips & Tricks
Tips & Tricks
A way for students to share tips with one another regarding their strategies.
Challenges allow users to earn badges and improve their budgeting and goal setting.
A way for students to share tips with one another regarding their strategies.
Challenges allow users to earn badges and improve their budgeting and goal setting.
A way for students to share tips with one another regarding their strategies.
Challenges allow users to earn badges and improve their budgeting and goal setting.
Hi-Fidelity Wireframes
Hi-Fidelity Wireframes
Hi-Fidelity Wireframes
Badges
Badges
Badges
Users are able to see the badges they’ve earned and can continue to earn more by completing challenges in the Tips & Tricks section. Or through onboarding.
Users are able to see the badges they’ve earned and can continue to earn more by completing challenges in the Tips & Tricks section. Or through onboarding.
Users are able to see the badges they’ve earned and can continue to earn more by completing challenges in the Tips & Tricks section. Or through onboarding.
Hi-Fidelity Wireframes
Hi-Fidelity Wireframes
Hi-Fidelity Wireframes
Spending Habits
Spending Habits
Spending Habits
Users are able to identify their current spending habits for the week and see where they've spent the most money on. They can analyze their purchases when they click each bar.
Users are able to identify their current spending habits for the week and see where they've spent the most money on. They can analyze their purchases when they click each bar.
Users are able to identify their current spending habits for the week and see where they've spent the most money on. They can analyze their purchases when they click each bar.
Hi-Fidelity Wireframes
Hi-Fidelity Wireframes
Hi-Fidelity Wireframes
Transactions
Transactions
Transactions
Students can create categories to analyze and view their weekly or monthly transactions.
Students can create categories to analyze and view their weekly or monthly transactions.
Students can create categories to analyze and view their weekly or monthly transactions.
Reflection - Challenges
Reflection - Challenges
Reflection - Challenges
Top Challenges we needed to address
Top Challenges we needed to address
Top Challenges we needed to address
Challenge #1
Maintaining student engagement and decreasing/minimizing abandonment.
Maintaining student engagement and decreasing/minimizing abandonment.
Maintaining student engagement and decreasing/minimizing abandonment.
Challenge #2
Creating a simple and easy interface for students to navigate through without any hassles.
Creating a simple and easy interface for students to navigate through without any hassles.
Creating a simple and easy interface for students to navigate through without any hassles.
Challenge #3
Implement gamification strategies to motivate students to help them complete financial goals and monitor their spending habits.
Implement gamification strategies to motivate students to help them complete financial goals and monitor their spending habits.
Implement gamification strategies to motivate students to help them complete financial goals and monitor their spending habits.
Ongoing Challenge #4
Ongoing Challenge #4
Designing Fundify to be approachable students with different levels of budgeting experience.
Designing Fundify to be approachable students with different levels of budgeting experience.
Designing Fundify to be approachable students with different levels of budgeting experience.
Reflection - solved challenges
Reflection - solved challenges
Reflection - solved challenges
How'd I solve the Challenges?
How'd I solve the Challenges?
How'd I solve the Challenges?
Solving Challenge #1
I spoke with one of my peers and we searched up current design trends and popular color palettes for Gen Z. We thought having a colorful palette aside from a muted green would be the best decision and will gather students' interest.
I spoke with one of my peers and we searched up current design trends and popular color palettes for Gen Z. We thought having a colorful palette aside from a muted green would be the best decision and will gather students' interest.
Solving Challenge #2
After testing on current students I made sure that the application was simple and straight-forward. I didn't want students to deal with difficult interfaces. I made sure the key features could be discovered easily and quickly!
After testing on current students I made sure that the application was simple and straight-forward. I didn't want students to deal with difficult interfaces. I made sure the key features could be discovered easily and quickly!
Solving Challenge #3
I added a feature where students are able to win badges and unlock different colors for their Sprite character. I wanted the process of learning about budgeting and goal setting to be fun for students and researched gamification strategies from current applications such as, Duolingo.
I added a feature where students are able to win badges and unlock different colors for their Sprite character. I wanted the process of learning about budgeting and goal setting to be fun for students and researched gamification strategies from current applications such as, Duolingo.
Ongoing Challenge #4
Coming Soon
Ongoing Challenge #4
Coming Soon
This is still an ongoing challenge! For the future I'd like to add different methods for students with different levels of budgeting experience.
This is still an ongoing challenge! For the future I'd like to add different methods for students with different levels of budgeting experience.
Reflection - Key Takeaways
Reflection - Key Takeaways
Reflection - Key Takeaways
What I Learned:
What I Learned:
What I Learned:
Throughout the iteration of Fundify I learned a lot more tips about Fundify and the importance an application like this will have on those who want to learn how to save their money and create goals.
I would like to explore the possibility of creating additional screens and features for Fundify. The current application was solely designed for users who are new to budgeting and have never explored it before. I’d work on developing screens tailored for users who already have some level of financial knowledge. I want to focus on further analyzing the features of the current application. I want users to learn and understand how budgeting and goal setting can help them in the future.
Throughout the iteration of Fundify I learned a lot more tips about Fundify and the importance an application like this will have on those who want to learn how to save their money and create goals.
I would like to explore the possibility of creating additional screens and features for Fundify. The current application was solely designed for users who are new to budgeting and have never explored it before. I’d work on developing screens tailored for users who already have some level of financial knowledge. I want to focus on further analyzing the features of the current application. I want users to learn and understand how budgeting and goal setting can help them in the future.
Throughout the iteration of Fundify I learned a lot more tips about Fundify and the importance an application like this will have on those who want to learn how to save their money and create goals.
I would like to explore the possibility of creating additional screens and features for Fundify. The current application was solely designed for users who are new to budgeting and have never explored it before. I’d work on developing screens tailored for users who already have some level of financial knowledge. I want to focus on further analyzing the features of the current application. I want users to learn and understand how budgeting and goal setting can help them in the future.
View PDF
View PDF
Let’s Connect!
Always open to connect & if you like any of these projects, please don't hesitate to reach out!
© 2026 Manuela Mensah
Let’s Connect!
Always open to connect & if you like any of these projects, please don't hesitate to reach out!
© 2026 Manuela Mensah
Let’s Connect!
Always open to connect & if you like any of these projects, please don't hesitate to reach out!
© 2026 Manuela Mensah





